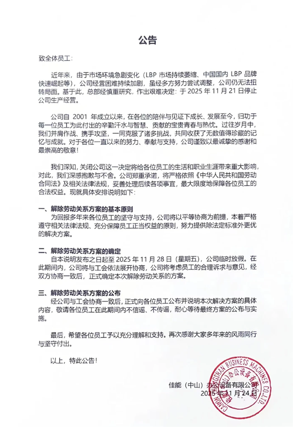
快科技11月26日消息,日前,日企大厂佳能(中山)办公设备有限公司的一则公告在网上曝光,内容显示公司将停止生产经营并正式关闭。根据公告,由于市场环境急剧变化(LBP市场持续萎缩、中国国内LBP品牌快速崛起等),公司经营困难持续加剧,虽经多方努力尝试调整,公司仍无法扭转局面,总部经慎重研究,作出停止公司生产经营的艰难决定。
官方表示,深知关闭公司将给各位员工的生活和职业生涯带来重大影响,对此,公司深感抱歉与不舍。

经营困难持续加剧!24年企业佳能中山工厂宣布关闭 将保障员工权益
佳能中山承诺,将严格依照《中华人民共和国劳动合同法》及相关法律法规,妥善处理后续各项事宜,最大限度地保障各位员工的合法权益。
官方还提到,将努力提供除法定标准外更优的解决方案。

经营困难持续加剧!24年企业佳能中山工厂宣布关闭 将保障员工权益
资料显示,佳能(中山)办公设备有限公司成立于2001年,是日本佳能株式会社在广东省中山市设立的外商独资企业,该公司位于中山市火炬开发区,主要以生产彩色、黑白激光打印机为主,产品出口全球多地。
据媒体报道,在发展巅峰时,曾是全球最大的黑白激光打印机生产基地,占全球产量的50%。

经营困难持续加剧!24年企业佳能中山工厂宣布关闭 将保障员工权益
【本文结束】出处:快科技
- 本文固定链接: http://wx.x86android.com/articles/6239.html
- 转载请注明: zhiyongz 于 安卓之星 发表