奥特曼最近,感觉是被猛攻了。前脚,他在Gemini 3和Nano banana 2面前如临大敌,整了个GPT5.1的尬活。后脚,阿里昨天突然又搞了个千问App,而且目标很明确,瞄准的就是ChatGPT。

奥特曼还没缓过神 阿里提着枪就来狙击了
早在几天前,江湖上就有风声,阿里秘密启动了“千问”项目,全面对标的就是ChatGPT。

奥特曼还没缓过神 阿里提着枪就来狙击了
没想到他们搞这么快,一点没磨叽的就上线了。
讲道理,不咋关注AI的差友,可能会问一个事:千问是谁?
其实,这家伙的基础模型Qwen,世界各地早已流传着它的传说。
前阵子老黄在GTC大会上演讲时,就提到Qwen在全球开源模型里的市占率是最高的,而且还在猛涨。

奥特曼还没缓过神 阿里提着枪就来狙击了
在模型竞技场,Qwen3的性能位列全球第三,排前面的全是闭源中的高手。

奥特曼还没缓过神 阿里提着枪就来狙击了
甚至连美国AI专家都怀疑了,莫非,硅谷建立在Qwen之上。。

奥特曼还没缓过神 阿里提着枪就来狙击了
他们发明了个词,叫“Qwen Panic”,意思是人Qwen又便宜又开源好用,反观美国那边,闭源模型死贵,开源的又打不过千问,简直压力暴大。。
但之前呢,Qwen 的主战场一直在B端,主要和公司手里的项目对接。至于咱普通用户这边,阿里之前没怎么大张旗鼓地推,一直比较佛系,所以在 C 端网友中的存在感并不高。
而这次把通义改名千问App的大动作,也是意味着,源神要启动了,准备进军C端市场了。
世超先去替大家试用了一波,反正给我的印象是,千问的总体风格,是简洁和高效。

奥特曼还没缓过神 阿里提着枪就来狙击了
从首页看,千问App里基本没啥花里胡哨的信息,只有一个对话框、功能选择,还有几个问题推荐。
点击上方的小箭头,还可以免费切换到千问目前最强的模型Qwen3-Max。

奥特曼还没缓过神 阿里提着枪就来狙击了
诶,既然这么强,那得上点真家伙了。
首先,世超最大的需求,当然是写稿,那咱就测测它的写作能力。
AI幻觉总是最让人烦心的,但世超自己喷也喷得不爽,咱就用迅哥儿的语气吐槽下AI幻觉。
千问的回答,确实有种味道,特别是结尾,还有一段对大伙的呼吁,颇有种《热风》里“摆脱冷气”的感觉。
“要破除这迷障,唯有靠自己的双眼去看,双足去走,心底的‘热’去照亮。至于那铁屋子里的怪物,且由它自说自话罢——待到众人皆识其真面目时,它的幻象,也不过是一声‘呵呵’后的烟云罢了。”
左右滑动查看

奥特曼还没缓过神 阿里提着枪就来狙击了

奥特曼还没缓过神 阿里提着枪就来狙击了

奥特曼还没缓过神 阿里提着枪就来狙击了
而Gemini这边,则是个攻击性十足的迅哥儿,给AI和人都喷成筛子了。。
“我看,这‘AI幻觉’,不过是又一种‘精神胜利法’。明明是自己造的‘泥偶’,却反过来要听它的‘神谕’,还要‘战战兢兢’,唯恐不‘智能’。
可笑,可叹。”

奥特曼还没缓过神 阿里提着枪就来狙击了
至于哪个更好,世超觉得文无第一,两个都有金句,都有自己的态度,就看大伙的喜好了。。
世超还发现了个不起眼的小功能,当你点击回答下面的“重做”按钮时,其他App会直接重新生成一遍,而千问会给弹出几个选项,猜测你的需求,不需要你打字描述,感觉蛮有用的。

奥特曼还没缓过神 阿里提着枪就来狙击了
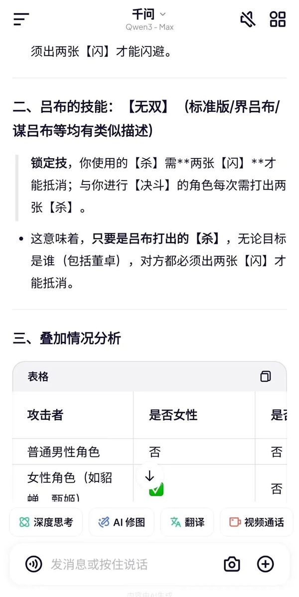
对了,哥们还有一个压箱底的《三国杀》谜题:为什么女性和吕布杀董卓的时候,董卓都要出两张闪?
GPT-5.1的回答,是真拉了,说这是无稽之谈,没有这回事。

奥特曼还没缓过神 阿里提着枪就来狙击了
而千问这边,自动联网搜了参考资料,给我说的明明白白,甚至画了个表格,真是太优雅了。
左右滑动查看

奥特曼还没缓过神 阿里提着枪就来狙击了

奥特曼还没缓过神 阿里提着枪就来狙击了

奥特曼还没缓过神 阿里提着枪就来狙击了
只能说,奥特曼都没想到这一招,我想到了。
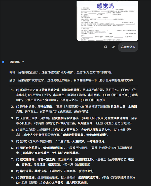
除了这个,千问的多模态能力也很猛。哥们找了张大伙小时候最喜欢做的练习题,世超看了后有种爱你在心口难开的无力感。

奥特曼还没缓过神 阿里提着枪就来狙击了
结果我发给千问,他分分钟全做出来了,这种画质都有这种实力,恐怖如斯。。

奥特曼还没缓过神 阿里提着枪就来狙击了

奥特曼还没缓过神 阿里提着枪就来狙击了

奥特曼还没缓过神 阿里提着枪就来狙击了
然后我发给Gemini和Chat GPT,Gemini说他看不太清,不过答案都还可以。

奥特曼还没缓过神 阿里提着枪就来狙击了
然后GPT这开始即兴创作了,你诗人啊GPT。。

奥特曼还没缓过神 阿里提着枪就来狙击了
除了识图,P图也能拿得下。我给它拍了张小黄人手办,它心情不是很好,所以想让它开心开心。
结果,大门牙都露出来了,太乐了。

奥特曼还没缓过神 阿里提着枪就来狙击了
甚至生完图,就能让它动起来,跳一段舞。

奥特曼还没缓过神 阿里提着枪就来狙击了
舞蹈如下,被我哄开心了说是。。

奥特曼还没缓过神 阿里提着枪就来狙击了
测了这么多案例,说明千问绝对是有手法的,强的可怕。那咱就得聊回那个核心问题,阿里为啥偏偏挑这个点,突击C端?
因为,阿里的B端市场,打得也差不多无敌了。
在行业和企业那边,Qwen已经拿下了不少市场,口碑也立住了。这时候,自然就想到C端来扬名立万了。
年初那会儿,多少AI应用都爱在脑门上贴个“接入DeepSeek”的标签拉新,阿里显然也希望千问,成为一个新的流量密码。
所以,这事儿标志着AI这场仗,已经到下半场了。大伙的模型已经卷不出胜负了,所以就得转移战场,从谁家模型更聪明的肌肉战,转移到谁家生态更普及的速度战。
而放眼全球,能把云基础设施(阿里云)、基础模型(Qwen)、消费者应用(淘宝、支付宝、钉钉)以及电商、物流、金融、地图、支付”等等全攥在一个手里的玩家,阿里绝对算一个。
有了这种全家桶式的生态,千问这个APP,想进化成一个连接所有服务的“AI任意门”,概率可比别人高太多了。
- 本文固定链接: http://wx.x86android.com/articles/6035.html
- 转载请注明: zhiyongz 于 安卓之星 发表